When building my modular 10GHz /P transverter I identified a number of areas where some minor changes could potentially improve the overall performance and build experience. As I plan to build another 10GHz transverter to go up on my main mast I decided to implement some of these changes.
The first area I focused on was the downconverter, identifying the following changes:
- When used with a standard LNB, add the ability to supply the LNB (via the onboard Bias-T) with 12V or 18V to allow for either vertical or horizontal polarisation. With a reasonably sized dish this would allow both NB and WB reception from QO-100 and both terrestrial and EME 10GHz reception.
- Support TX/RX switching by either, switching the PTT pin to ground, applying 12V to the PTT pin or providing 12V on TX via the transceiver IF coax connection.
- Minor improvements around the 10MHz output and 25MHz filtering for the LNB injection locking.
- Only one filtered 10MHz output was needed.
- Improved PCB layout for better “fit” for a standard 74mm x 111mm x 30mm “German Tin Box”.
JLCPCB once again did a great job in producing the new boards. I however managed once again to add an “undocumented feature”… for some reason, still yet to be understood, the top layer silkscreen was missing the ID for each of the SMA sockets. Aside from that no other issues were found during the assembly of the first board.
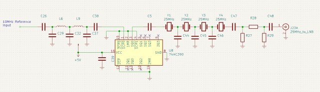
Here’s a block diagram of the downconverter:
The following photos show the completed build to the new design:
The PCB layout / design also has the necessary pads for an attenuator in each of the RF paths to allow the optimum levels to be set for use with different LO, LNB and 10MHz TXCO / GPSDO units.
The 25MHz reference that’s used to injection lock the LNB is derived from the 10MHz reference input. A 74HC390 is used to divide by 2 and the 5th harmonic is then filtered using a 4-pole 25MHz crystal ladder filter. This results in a -3dBm output which I have found to be more than adequate to injection lock the various LNB units I have modified, YMMV 🙂
My initial tests have met all my expectations, I’m now looking forward to making some sun noise measurements with a modified Maclean MCTV-670 LNB frontend once the weather improves. 🙂





