G4HSK
Skip to content
Home
About
Twitter
Blog
←
Black ADF4351 Eval Boards
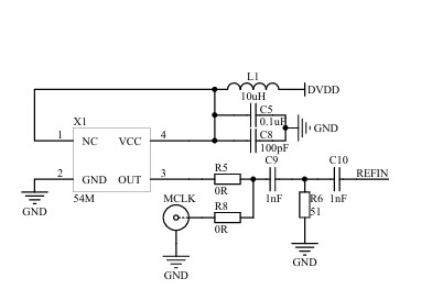
ADF4351 25MHz Source
By
g4hsk
|
Published
January 20, 2025
|
Full size is
392 × 274
pixels
G4HSK ADF4351 SynthShield V2 a
Black ADF4351 Board a
Bookmark the
permalink
.
Subscribe
Subscribed
G4HSK
Join 33 other subscribers
Sign me up
Already have a WordPress.com account?
Log in now.
G4HSK
Subscribe
Subscribed
Sign up
Log in
Copy shortlink
Report this content
View post in Reader
Manage subscriptions
Collapse this bar